Overview
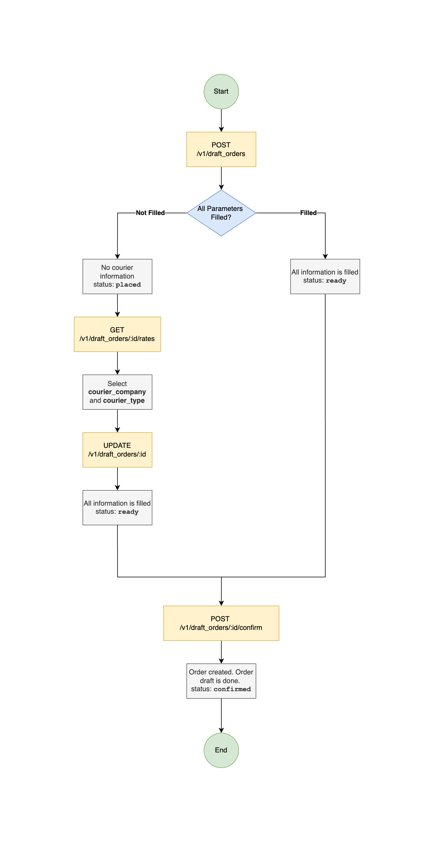
Draft order API allows users to save an order before moving forward to order creation. Draft order will become an order after it has been confirmed using Confirm Draft Order API.
Different than Order API, Draft Order API allow user to change its order detail, including the courier service. Biteship will not create a waybill when in the order is still in draft.
Endpoints
POST /v1/draft_orders
GET /v1/draft_orders/:id
GET /v1/draft_orders/:id/rates
POST /v1/draft_orders/:id
DELETE /v1/draft_orders/:id
POST /v1/draft_orders/:id/confirm
Status Flow

Draft Order Status
| No | Status | Description | Available to Delete |
|---|---|---|---|
| 1 | placed | Draft order is just barely placed, cannot be confirmed. | ✅ |
| 2 | ready | Draft order is ready to be confirmed. Courier has been set. | ✅ |
| 3 | confirmed | Draft order is ready to be confirmed. Courier has been set. | ❌ |