Overview
Order API Introduction
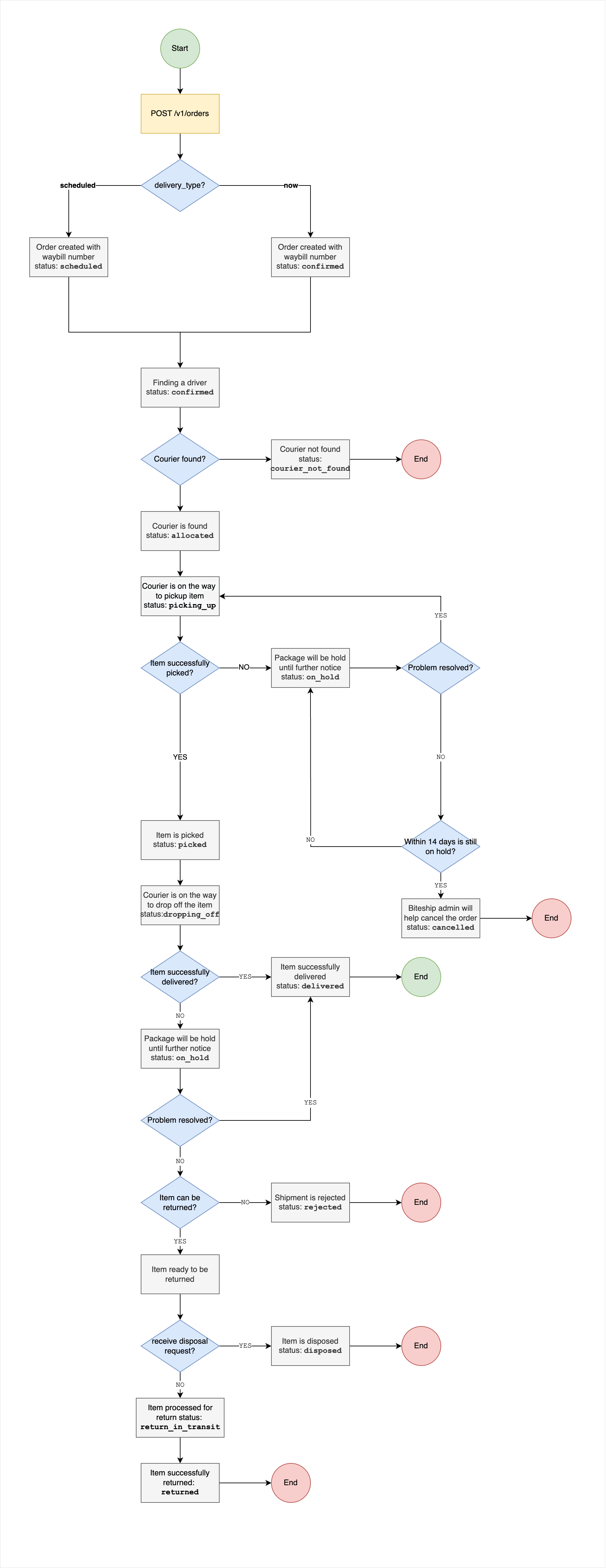
Order objects are created to handle sellers’ shipments. You can create, retrieve, update, and cancel individual orders. Orders are identified by a unique, random ID
Endpoints
POST    /v1/orders
GET     /v1/orders/:id
POST    /v1/orders/:id
POST    /v1/orders/:id/cancel
DELETE  /v1/orders/:id  // deprecated
Status Flow
Below is the order flow of general shipment with Biteship

Order Status
| No | Status | Description | Available to Delete | 
|---|---|---|---|
| 1 | confirmed | Order is ready to be confirmed. AWB has been generated. | ✅ | 
| 2 | scheduled | Order has been scheduled to be delivered. AWB has been generated. | ✅ | 
| 3 | allocated | Order has been allocated, courier will pickup the package. | ✅ | 
| 4 | picking_up | Courier is on the way to pickup the package. (First Mile) | ✅ | 
| 5 | picked | Package has been picked up by courier. | ❌ | 
| 6 | cancelled | Order has been cancelled. | ❌ | 
| 7 | on_hold | Order is on hold for any reason. | ❌ | 
| 8 | dropping_off | Courier is dropping off the package to the receiver. (Last Mile) | ❌ | 
| 9 | return_in_transit | Package is on the transit for a return to sender. | ❌ | 
| 10 | returned | Package has been returned to sender. | ❌ | 
| 11 | rejected | Order has been rejected. | ❌ | 
| 12 | disposed | Package has been disposed / destroyed. | ❌ | 
| 13 | courier_not_found | Cannot find courier for the order. | ❌ | 
| 14 | delivered | Package has been delivered to the receiver. | ❌ | 
Courier Status Availability
For each uniqueness of all courier status, please go to this link All Courier Status Availability